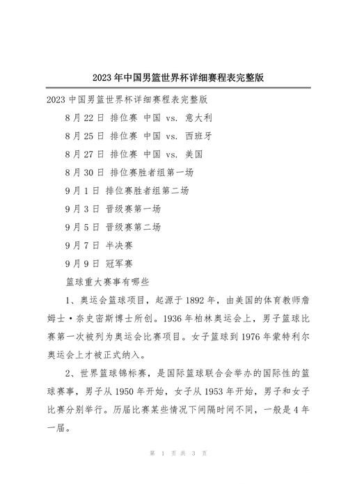
2023年世界杯全程比赛时间详细安排
当一届世界杯即将到来时,真正让球迷既兴奋又犯难的,往往不是谁能夺冠,而是如何在紧凑的工作生活节奏中,把每一场关键比赛都完整看完。围绕2023年世界杯全程比赛时间详细安排这个主题,很多人更关心的是每日赛程如何分布、淘汰赛如何衔接、决赛前的休整期有多长,以及怎样根据具体开球时间规划观赛与作息。本文尝试在不做简单日历罗列的前提下,用相对系统的方式梳理赛事时间结构,帮助你像教练组排兵布阵一样规划自己的观赛“战术板”。
整体赛程结构与时间轴梳理

一届世界杯的赛程时间安排,通常可以拆解为三个核心阶段 小组赛阶段 淘汰赛阶段 决赛周冲刺期。以2023年世界杯为例,组委会在总体设计上兼顾了电视转播黄金时段、主办国气候条件、球员恢复需求和全球观众时区差异等因素,形成了一条自揭幕战启动到决赛封冠的大时间轴。从宏观上看,开赛日通常安排在周末或接近周末的日期,以保证揭幕战拥有足够收视基础;小组赛阶段则以每日多场比赛并行的节奏快速推进;进入淘汰赛后,每日赛程会明显“减量”,但单场比赛关注度大幅提升。
小组赛阶段 比赛时间密集的观赛“黄金窗口”
围绕“2023年世界杯全程比赛时间详细安排”这一核心,小组赛无疑是最令球迷既开心又“头疼”的部分,因为比赛最密集,而你不可能一场不落都看完。一般来说,小组赛会集中在开赛后的头两到三周,每日开球时间设置成多档,通常跨越下午到深夜。这样的设计有几个考虑 一是保证主办国在本土晚间黄金档可以看到至少一场大牌对决 二是使欧洲、美洲以及亚洲主要市场都能在合适时段收看重点比赛。
以常见的时间现实举例,在亚洲观众视角下,不少场次会落在晚间八点、深夜甚至凌晨。一支热门球队在小组赛中往往会被安排在更“友好”的时段,以提升收视率。例如,当年有球迷特意为此制定“观赛排班表” 把每天的开球时间按时间轴排列,标出必看场次、可看可不看的场次和仅看集锦的场次,以避免被“从下午连熬到凌晨”的密集赛程拖垮。对于上班族而言,合理挑选小组赛比赛时间就像进行一次观赛版的时间管理训练。
休整日与时间节奏的调整
小组赛中段常常会穿插一到两次相对稀疏的比赛日,或在赛程密集日后安排一定的缓冲。这样的安排表面上是为球队轮换、恢复提供空间,本质上也是在整体时间结构中做节奏上的“呼吸”。对于观众而言,这些略显“清闲”的日子,是回顾前几轮比赛、补看精彩集锦、调整作息的好时机。很多资深球迷建议,在查看2023年世界杯全程比赛时间详细安排时,不要只盯着每天有几场球,还要注意这些缓冲节点,合理规划自己的生活节奏。
淘汰赛阶段 从多线并行到焦点集中
随着小组赛结束,赛程进入淘汰赛阶段,时间安排会发生显著变化:比赛总量减少,但每一场的“含金量”和紧张程度飙升。通常在1 8决赛阶段,每日会安排两场比赛,一般分布在不同的开球时段,避免时间冲突,让观众可以完整看完同一天的全部对决。到了1 4决赛,时间布局更为谨慎,往往会留出足够的休整日,既方便球队以更好状态应对关键战,也为全球媒体和球迷提供充分讨论和预热的窗口期。
以某届赛事为例,在1 4决赛之前,会有两三天较宽裕的准备时间,这段时间成为球迷口中的“战前平静期” 众多战术解析文章、数据分析视频、历史对决复盘,都会集中在这一时段爆发,而你若事先熟悉了赛程时间安排,就可以提前规划阅读、观赛与讨论的节奏。换言之,合理解读淘汰赛时间表,不仅关乎看哪一场,也关乎如何在每一场之前做好“信息储备”。
半决赛与季军战 赛程心理落差的体现
进入半决赛之后,完整的2023年世界杯比赛时间安排会体现出一种“由密到疏”的时间美学。半决赛往往安排在相邻两天,并在开球时间上继续切分全球黄金观赛时段,而后全赛事将迎来一个极具象征意味的间歇——季军战与决赛之间的等待。季军战通常放在周末的早一日,开球时间相对固定,虽不及决赛热度,却为那些在半决赛失利的球队提供了一个情绪修复与荣誉争夺的舞台。
很多球迷在实际观赛过程中会出现一种现象 到了季军战,紧绷了近一个月的“观赛神经”忽然放松,这也是赛程时间安排中的心理效应体现。如果你提前研究好全程时间表,就能将季军战视作一次“轻松观赛日” 既关注比赛内容,又让自己在遥望决赛前,有一晚不必再熬到太晚。

决赛日 时间安排的“仪式感”设计
在所有关于世界杯全程比赛时间详细安排的讨论中,决赛日永远是焦点。决赛通常被安排在主办国和主要市场的周末黄金时段,开球时间精心选择,既考虑电视收视率峰值,也兼顾球场内外的现场活动。赛前若干小时,主办方会安排开幕式级别的文艺表演、颁奖仪式彩排、安全检查以及媒体直播准备,这些都使得决赛日从时间结构上具备极强的仪式感。
对球迷来说,决赛不仅是一场比赛,更是一整天的节日。有人会在赛前数小时就和朋友聚集,回顾一个月以来的赛程,从揭幕战谈到每一个绝杀瞬间。若你掌握了2023年世界杯全程比赛时间安排的完整信息,便能为这一天设置一个自己的“决赛日流程表” 例如提前安排好聚会时间、餐食准备、网络检查,甚至为可能出现的加时赛和点球大战预留至少一小时的时间冗余。这种带着时间意识的观赛,会让整届赛事在记忆中更加完整。

案例分析 如何根据赛程时间制定个人观赛规划
在实际操作层面,很多球迷会把官方发布的完整赛程表转化为自己的“观赛日程管理”。以一位需要上班的都市白领为例,当他拿到2023年世界杯比赛时间详细安排后,会做如下几步 第一步 标出支持球队所在小组及其三场小组赛时间,这些被视作“绝对必须观看”场次 第二步 从淘汰赛开始,预判热门球队出线路线,提前预留若干晚上的观赛时间,并在必要时调整第二天的工作节奏 第三步 适度放弃部分凌晨开球的小组赛非焦点之战,通过集锦、战报和战术分析来补足信息,避免因通宵观赛影响健康和工作。

这一案例说明, 掌握全程比赛时间并不是为了“场场必看”,而是为了“取舍有度”。在信息爆炸和时间碎片化的当下,将完整赛程转化为个人时间规划,本身就是一种生活管理能力的体现,也正是“2023年世界杯全程比赛时间详细安排”这一主题对普通观众的现实意义所在。
需求表单